Process Models

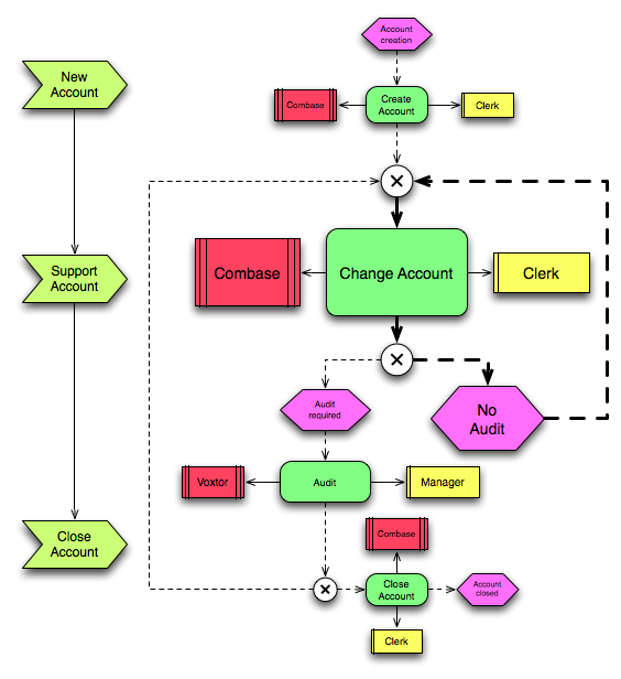
Enhanced Event-driven Process Chains (eEPC)

Bank Account

Bank Account

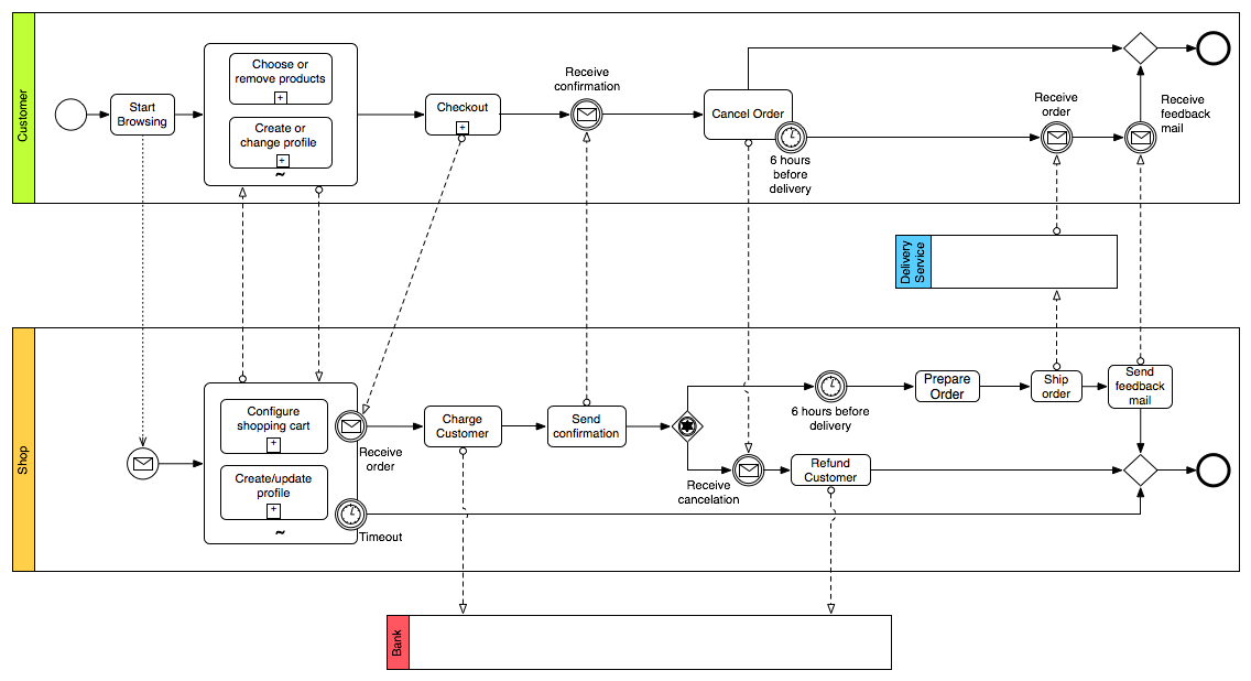
Busines Process Modeling Notation (BPMN)

Catering Service Bicycle Manufactory

Catering Service

Bicycle Manufactory

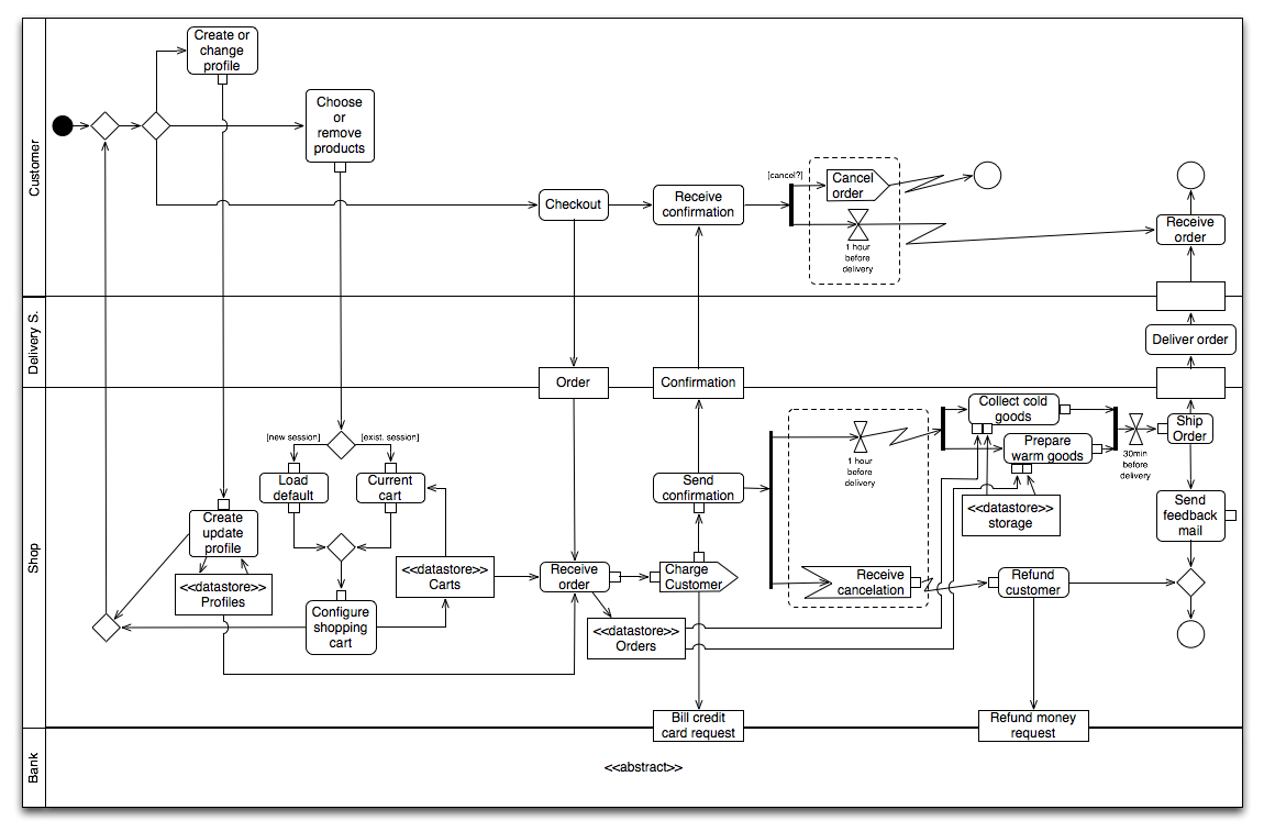
UML2 Activity Diagrams

Catering Service

Catering Service